首页 > 网络资讯 > 文献速递 | 西维来司他钠保护急性肺损伤的潜在药理靶点和机制
2025
10-05

文献速递 | 西维来司他钠保护急性肺损伤的潜在药理靶点和机制

2024年3月西安交通大学第二附属医院重症医学科王岗教授团队于Computers in Biology and Medicine杂志(IF 7.7)发表文章:Possible pharmacological targets and mechanisms of sivelestat in protecting acute lung injury。这项研究采用生物信息学方法结合动物实验验证,揭示了西维来司他钠治疗ALI/ARDS的靶点和分子机制 。在网络药理学分析中 发现了118个针对ALI/ARDS的西维来司他钠治疗靶点,并鉴定出6个核心基因,即ERBB2、GRB2、PTK2、PTPN11、ESR1和CCND1。此外,发现西维来司他钠可靶向脂多糖刺激人肺微血管内皮细胞后的多个差异表达基因。进一步的动物实验数据表明,西维来司他钠主要在ALI/ARDS的早期阶段通过抑制炎症反应、血管内皮损伤和细胞凋亡相关分子来发挥治疗效果。

急性肺损伤/急性呼吸窘迫综合征(ALI/ARDS)是一种由多种疾病引发的危及生命的综合症,包括COVID-19。在ALI/ARDS的进展中,活化的中性粒细胞通过释放各种炎症介质,包括弹性蛋白酶,发挥核心作用。西维来司他钠是一种选择性和竞争性的中性粒细胞弹性蛋白酶抑制剂。尽管其在几种肺损伤模型中的保护作用已得到证实,但临床试验对其治疗效果的结果并不一致。因此,在本报告中,我们采用网络药理学方法结合动物实验验证,揭示了西维来司他钠治疗ALI/ARDS的具体治疗靶点和生物学机制。在生物信息学分析中,我们发现了118个西维来司他钠对ALI/ARDS的靶点,并确定了6个对西维来司他钠治疗ALI/ARDS至关重要的枢纽基因,即ERBB2、GRB2、PTK2、PTPN11、ESR1和CCND1。此外,我们还发现西维来司他钠靶向人肺微血管内皮细胞,在脂多糖(LPS)处理后4小时(ICAM-1、PTGS2、RND1、BCL2A1、TNF、CA2和ADORA2A)、8小时(ICAM-1、PTGS2、RND1、BCL2A1、MMP1、BDKRB1和SLC40A1)和24小时(ICAM-1)表达的多个基因。进一步的动物实验证明,西维来司他钠通过抑制ICAM-1、VCAM-1和PTGS2的过表达并增加PTK2的磷酸化,能够减轻LPS诱导的ALI。综上所述,生物信息学发现和实验数据表明,西维来司他钠对ALI/ARDS的治疗效果主要集中在ALI/ARDS的早期阶段,通过对炎症反应、血管内皮损伤和细胞凋亡相关分子的药理调节。研究设计的流程图如图1所示。

图1. 西维来司他钠对ALI/ARDS分析的设计流程图。ALI/ARDS,急性肺损伤/急性呼吸窘迫综合症,SEA,相似性集合方法,DB,结合数据库,TTD,治疗靶点数据库,DEGs,差异表达基因

2.1. 筛选西维来司他钠和ALI/ARDS的潜在靶点

西维来司他钠的潜在靶点来自多个数据库,包括Swiss Target Prediction [28]、相似性集合方法(SEA)[29]、TargetNET [30]、结合数据库(DB)[31]、治疗靶点数据库(TTD)[32]、DrugBank [33]、STITCH [34]、ChEMBL [35] 和 Pharmmapper [36] 数据集。这些靶点被整合,并在去除冗余后被用作西维来司他钠的相关靶点。然后,在以下数据库中搜索与ALI/ARDS相关的病原靶点信息:DrugBank [33]、DisGenet [37]、GeneCards [38]、MalaCards [39]、OMIM [40]、ParmGKB [41]、TTD [32] 和 DigSee [42]。在去除重复靶点后,这些特定靶点被认为与ALI/ARDS相关。通过UniProt数据库 [43],将西维来司他钠和ALI/ARDS的靶点标准化为官方基因符号。使用Venn图 [44] 生成西维来司他钠和ALI/ARDS之间的交集靶点。

2.2. 构建蛋白质相互作用网络

STRING是一个分析蛋白质相互作用(PPI)的数据库 [45]。在本研究中,将交集靶点导入STRING数据库 [46],并以“Homo sapiens”、置信度分数≥0.7和隐藏的未连接节点的设置进行PPI网络分析。获得的PPI数据导出进行进一步分析。

2.3. 聚类分析和鉴定中心基因

在对PPI数据进行分析后,使用Cytoscape软件(版本3.9.0)中的MCODE(版本2.0.0)和CytoHubba(版本0.1)插件生成聚类并识别中心节点 [47, 48]。MCODE插件用于识别具有相同或相似生物学功能的节点群。此外,在每个群集中,具有最高得分的节点被称为SEED,可能被视为该特定群集的关键靶点。CytoHubba插件提供11种拓扑分析方法,通过它们的网络特征对PPI网络中的节点进行排序 [49],用于识别中心基因。与先前研究一致 [50],我们使用多种方法而不是依赖单一方法以增加可信度。具体而言,我们使用Degree、Maximal Clique Centrality(MCC)、Edge Percolated Component(EPC)和Density of Maximum Neighborhood Component(DMNC)这四种算法来识别关键基因 [49, 51]。根据这四种拓扑方法的前20个基因中的共同基因被视为中心基因。

2.4. 基因本体论(GO)和基因与基因组百科全书(KEGG)通路富集分析

功能富集分析工具OmicShare [52],一个用于数据分析的免费在线平台,被用于执行GO和KEGG通路富集分析。GO分析揭示了基因在生物过程(BP)、细胞组分(CC)和分子功能(MF)类别中的显著富集。KEGG通路分析确定了与研究基因相关的重要信号通路。分析使用了经过q值调整的p < 0.05的截止值,并且GO和KEGG通路分析的前20项结果以柱状图和气泡图呈现。

2.5. 差异表达分析和交集基因

基因表达测定(GEO)是一个国际公共的功能基因组数据库,包含高通量基因表达数据、芯片和微阵列 [53]。GSE5883数据集包括24个样本(12个脂多糖[LPS]处理和12个对照)的人肺微血管内皮细胞,提供了关于LPS诱导基因表达变化的时间数据。差异表达基因(DEGs)在4、8和24小时时使用R软件(版本4.1.0)中的“limma”包(版本3.50.3)鉴定,阈值设定为|log 2 折叠变化| > 1.5和调整虚假发现率<0.05(附加文本1)。结果以火山图形式可视化。进一步收集了西维来司他钠和4、8和24小时时差异表达基因的交集基因。

2.6. 动物研究

雄性C57BL/6 J小鼠,年龄8-10周,由HFK生物科技有限公司(中国北京)提供。动物实验的伦理批准来自西安交通大学动物伦理委员会(XJTUAE2023-1583)。小鼠在特定无菌环境中饲养,可自由获取水和食物,环境温度为22°C,采用12小时的昼夜循环。在西维来司他钠给药之前进行了一周的适应性饲养。

小鼠分为四组,分别是对照组(n = 8),LPS组(n = 8),西维来司他钠组(n = 8)和LPS + 西维来司他钠组(n = 8)。西维来司他钠来自上海惠伦药业有限公司(中国上海)。LPS + 西维来司他钠组的每只动物在以下时间点相对于LPS(20 mg/kg; Sigma, L2880)给药接受了总共三次的腹腔注射,时间点分别为:−1小时、+6小时和+12小时(附加图1)。LPS腹腔注射后24小时,小鼠被安乐死。

2.7. 苏木精-伊红(HE)染色

肺组织固定在10% 的福尔马林中,包埋在石蜡中并切片。切片(厚度为4μm)在二甲苯中脱脂,并在不同浓度的酒精中水化,然后用HE染色。在光学显微镜(Eclipse E100,Nikon)下观察肺组织的组织病理学变化,并使用肺损伤评分评估组织损伤程度 [54]。评分是在HE染色的肺切片的15个随机视野中(比例尺为50μm),每组三只小鼠中测量的。

2.8. 蛋白免疫印迹

按照我们先前的研究方法 [55],收集肺组织并在RIPA裂解缓冲液(Boster,AR0102)中裂解。使用BCA试剂盒(Beyotime,P0012S)确定总蛋白质浓度。蛋白质通过SDS-PAGE分离,然后转移到PVDF膜上。在5%脱脂奶中阻断后,将膜与ICAM-1(1:1000,Servicebio,GB11106)、VCAM-1(1:5000,Abcam,ab134047)、PTGS2(1:1000,Abmart,T58852)、P-PTK2(1:1000,Abmart,T55587)、PTK2(1:1000,Abmart,T55464)和beta-Actin(1:3000,Proteintech,20536-1-AP)的初级抗体在4°C过夜孵育。接下来,膜与次级抗体(1:10,000,Boster,BA1054)在室温下孵育1小时。使用增强的化学发光试剂盒(MedChemExpress,HY-K1005)观察膜中的免疫反应区域。每种蛋白质的蛋白印迹重复五次。最后,使用ImageJ软件(版本1.54b)进行图像分析。

2.9. 免疫组化分析

4μm厚的肺组织切片在二甲苯中去石蜡,然后在不同浓度的酒精中水化,随后用蒸馏水冲洗。加热的柠檬酸钠用于检索抗原10分钟。在10%山羊血清中阻断后,将切片在4°C过夜与初级抗体(Ly6G,1:400,Servicebio,GB11229; ICAM-1,1:8000,Servicebio,GB11106; VCAM-1,1:400,Abcam,ab134047; PTGS2,1:100,Abmart,T58852; P-PTK2,1:300,Abmart,TA3398)孵育。然后,将切片在37°C下暴露于二级抗体30分钟。最后,对每个样本添加二氨基苯胺,阳性显示为棕黄色或棕色。在光学显微镜(Eclipse E100,Nikon)下检查免疫组化图像。选取肺切片的15个随机视野进行计数,每组三只小鼠(比例尺为50μm)。

2.10. 统计分析

使用GraphPad Prism(版本9)进行所有统计分析。定量组数据以均值±标准偏差的形式呈现。学生t检验用于比较独立组,统计显著性定义为p值低于0.05。

3.1 西维来司他钠和ALI/ARDS的靶点鉴定

在去除重复后,通过Swiss Target Prediction、SEA、TargetNET、Binding DB、TTD、DrugBank、STITCH、ChEMBL和Pharmmapper数据库共筛选并确认了与西维来司他钠相关的253个靶点(附表1)。关于ALI/ARDS相关的靶点,在使用DrugBank、DisGenet、GeneCards、MalaCards、OMIM、ParmGKB、TTD和DigSee数据库去除重复后,总共获得了3081个靶点(附表2)。通过Venn图对这两个靶点集的交集进行了鉴定,共找到118个靶点(图2A和附表3)。随后,将这118个交集靶点上传至STRING数据库(图2B),在给定参数过滤后,获得了一个包含99个节点和374条边的“TSV”文件。

表1. MCODE插件聚类的GO(生物过程)富集分析

表2. 使用GSE5883数据集分析的西维来司他钠靶向差异表达基因的信息

图2. 采用网络药理学方法确定西维来司他钠对急性肺损伤(ALI)的潜在靶点。(A)通过维恩图识别了西维来司他钠、ALI/ARDS以及针对ALI/ARDS的118个交集靶点的总体靶点。(B) 利用STRING数据库绘制了118个靶点的蛋白相互作用网络图,互作得分设置为高置信度0.700。(C) 利用MCODE算法从针对ALI/ARDS的靶点蛋白相互作用网络中提取了四个聚类。红色、黄色、紫色和绿色形状分别代表聚类1、2、3和4,每个聚类的种子节点用方形标记。(D) 收集了Degree、MCC、EPC和DMNC算法生成的前20个基因,并确定它们的重叠靶点作为枢纽基因。枢纽基因包括ERBB2、GRB2、PTK2、PTPN11、ESR1和CCND1。ALI/ARDS,急性肺损伤/急性呼吸窘迫综合征,PPI蛋白质相互作用,MCC最大团中心性,EPC边缘渗透分量、DMNC最大邻域分量

表3. 关于八个验证目标基因的信息

3.2 GO和KEGG途径富集分析中的交集目标

利用OmicShare在线平台对这99个基因进行了GO富集分析和KEGG信号通路分析,以阐明西维来司他钠治疗ALI/ARDS的可能机制。通过直方图或气泡图可视化由q值排名的前20个CC术语、BP术语、MF术语和KEGG信号通路术语(图3)。这些发现总结在附加表4和5中。前10个CC术语包括细胞溶质、质膜、细胞周围、胞质部分、膜微囊、膜微领域、黏附连接、膜区域、焦点斑、细胞-基质黏附连接(图3A)。前10个BP术语涉及对化学刺激的细胞响应、对有机物质的响应、蛋白磷酸化、肽酰-氨基酸修饰、对化学物质的响应、磷酸化、对有机物质的细胞响应、细胞内信号传导、对含氧化合物的响应和细胞增殖(图3B)。相关的MF术语包括蛋白激酶活性、催化活性,对蛋白质的作用,磷酸转移酶活性,醇基团作为受体,激酶活性,转移酶活性,转移含磷基团的活性,催化活性,蛋白酪氨酸激酶活性,跨膜受体蛋白酪氨酸激酶活性,跨膜受体蛋白激酶活性和酶结合(图3C)。此外,KEGG信号通路分析的结果如图3D所示,前10项包括PI3K-Akt信号通路、Jak-STAT信号通路、MAPK信号通路、VEGF信号通路、ErbB信号通路、Rap 1信号通路、HIF-1信号通路、TNF信号通路、Ras信号通路和Foxo信号通路。

图3. 99个交叉基因的生物信息学分析。(A)GO富集分析的前20种细胞成分。(B)GO富集分析的前20个生物过程。(C)GO富集分析的前20个分子功能。(D)KEGG富集分析的前20个信号通路。GO,基因本体论,KEGG,京都基因和基因组百科全书

3.3 交集目标PPI网络的聚类分析和中心基因

使用MCODE插件进行聚类分析,获得了四个聚类,每个聚类都有一个种子节点(用方块标记)。图2C提供了有关这些聚类的详细信息,而表1显示了每个聚类的前三个BP术语。聚类1包括12个节点和32个边,得分为5.333。聚类1的种子节点是GRB2。BP术语表明,聚类1中的靶点主要与蛋白质磷酸化、对含氧化合物的细胞响应和对含氧化合物的响应相关(表1)。在聚类2中,有13个节点和37个边,得分为4.500。种子节点是IFNGR1。与聚类2中的靶点相关的BP术语主要涉及生殖结构发育、细胞表面受体信号通路和生殖系统发育(表1)。聚类3包含五个节点和六个边,得分为3.000。该聚类的种子节点是SYK。与聚类3中的靶点相关的BP术语包括造血或淋巴器官发育、免疫系统发育和酶联受体蛋白信号通路(表1)。聚类4包含七个节点和九个边,得分为3.000。种子节点是GSK3B。BP术语显示,聚类4中的这些靶点与外源性凋亡信号通路的负调控、外源性凋亡信号通路的调控和对细胞因子刺激的细胞响应密切相关(表1)。为了确定西维来司他钠对ALI/ARDS的中心基因,我们采用了四种算法,即Degree、MCC、EPC和CMNC,获取了前20个目标(附加表6)。最终确定的六个重叠目标,即ERBB2、GRB2、PTK2、PTPN11、ESR1和CCND1,被认为是中心基因(图2D)。这四个种子节点和六个中心基因可能在西维来司他钠的抗ALI/ARDS效应中起着关键作用。

3.4 西维来司他钠靶向不同时间点内皮细胞DEGs

基因芯片检测了在4、8和24小时内皮细胞中基因表达的趋势。在LPS处理下,4小时时有186、8小时时有151和24小时时有52个基因上调,分别有36、50和16个基因下调(图4B、C、D和附加表7、8、9)。此外,我们意图阐明西维来司他钠对LPS受损的不同时间点内皮细胞的潜在治疗基因。对于4、8和24小时的时间点,我们鉴定出了七个(ICAM-1、PTGS2、RND1、BCL2A1、TNF、CA2和ADORA2A)、七个(ICAM-1、PTGS2、RND1、BCL2A1、MMP1、BDKRB1和SLC40A1)和一个(ICAM-1)西维来司他钠和DEGs之间的交集目标(图4A和表2)。接下来,对4小时和8小时时间点的七个交集基因进行了BP和KEGG富集分析(图5)。前三个BP术语包括一氧化氮生物合成的正调控、一氧化氮代谢过程的正调控和凋亡信号通路(图5A);8小时时涉及二价金属离子转运、二价无机阳离子转运和对血管收缩的正调控(图5C)。前三个KEGG术语主要涉及NF-κB信号通路、TNF信号通路和IL17信号通路,分别对应4小时(图5B)和8小时(图5D)。

图4. 西维来司他钠对LPS诱导的内皮细胞损伤的保护靶点。(A)识别与西维来司他钠和LPS暴露后4、8和24小时的DEGs相互作用的基因。(B–D)火山图描述了LPS处理后内皮细胞中上调(红点)和下调(蓝点)基因的分布情况,分别为4小时(B)、8小时(C)和24小时(D)。LPS,脂多糖;DEGs,差异表达基因;FDR,错误发现率

图5. 西维来司他钠与LPS处理后4和8小时的DEGs之间的相互作用基因的生物信息学分析。(A)西维来司他钠与LPS处理后4小时的DEGs之间相互作用基因的前20个生物过程术语。(B)西维来司他钠与LPS处理后4小时的DEGs之间相互作用基因的前20个KEGG富集术语。(C)西维来司他钠与LPS处理后8小时的DEGs之间相互作用基因的前20个生物过程术语。(D)西维来司他钠与LPS处理后8小时的DEGs之间相互作用基因的前20个KEGG富集术语。DEG,差异表达基因;KEGG,基因与基因组百科全书

3.5 西维来司他钠改善LPS引起的ALI模型中的肺损伤

为验证西维来司他钠在体内的效果,我们检测了ALI模型小鼠肺部切片的病理和炎症变化。与对照组相比,经LPS处理的小鼠显示出显著增加的炎症细胞浸润、肺泡壁增厚和充血的肺毛细血管。然而,西维来司他钠的预处理显著减轻了LPS诱导的这些病理变化(图6A–B)。此外,免疫组织化学分析显示,LPS注射后Ly6G阳性的中性粒细胞显著增加,而西维来司他钠治疗则使其减少(图6C–D)。以上结果表明,西维来司他钠通过减少中性粒细胞对肺组织的浸润,在LPS诱导的肺损伤中发挥了保护作用。

图6. 西维来司他钠预处理显著减轻小鼠LPS诱导的ALI。(A)肺部HE染色的代表性图像(比例尺,50 μm;n = 3)。(B)不同组的肺损伤评分。(C)肺组织中Ly6G的典型免疫组织化学图像(比例尺,50 μm;n = 3)。(D)不同组中中性粒细胞的计数。*p < 0.05,与对照组相比;#p < 0.05,与LPS组相比。LPS,脂多糖;ALI,急性肺损伤;HE,苏木精和伊红染色

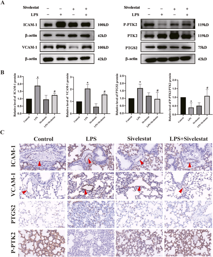
3.6 西维来司他钠对ALI效果的靶点验证

基于对西维来司他钠影响的关键靶点和内皮细胞特异性DEGs,我们选择了八个进一步研究的靶点(表3),它们可以被视为介导西维来司他钠对ALI/ARDS效果的关键因素。蛋白表达结果显示,LPS挑战显著下调了SLC40A1的表达以及PTPN11(Y542)和PTK2(Y397)的磷酸化,而ICAM-1、CA2和PTGS2的表达在LPS组中明显增加(附图2)。此外,在LPS刺激后,VCAM-1的表达显著上调,其功能类似于ICAM-1。重要的是,我们的结果显示,西维来司他钠治疗有效地减缓了LPS诱导的PTK2、PTGS2、ICAM-1和VCAM-1的磷酸化变化(图7)。ICAM-1和VCAM-1是反映内皮细胞炎症反应的众所周知的生物标志物,PTGS2是一个著名的炎症介质,而PTK2有助于细胞存活。因此,对这些靶点的验证表明,西维来司他钠治疗ARDS的机制涉及直接或间接防止细胞炎症和损伤。

图7. 西维来司他钠治疗ALI靶点的验证。(A) ICAM-1、VCAM-1、PTGS2和P-PTK2的典型蛋白印迹图像(n = 5)。(B) 肺组织中ICAM-1、VACM-1、P-PTK2和PTGS2的蛋白表达水平。(C) 肺样本中ICAM-1、VCAM-1、PTGS2和P-PTK2的典型免疫组化染色(红色箭头显示阳性区域)。刻度条 = 50 μm。n = 3。*p < 0.05,与对照组相比;#p < 0.05,与LPS组相比。ALI,急性肺损伤

在本研究中,我们采用了系统的网络药理学策略,预测并确定了西维来司他钠对ALI/ARDS抗炎效应可能涉及的潜在药理学靶点、功能过程和信号通路。此外,通过实验验证,我们确认了ICAM-1、VCAM-1、PTGS2和PTK2等重要生物靶点。根据我们的结果,西维来司他钠能够通过在体内抑制炎症反应、血管内皮通透性和与凋亡相关的分子来改善LPS诱导的ALI。

ALI/ARDS的发病机制涉及过度的肺部炎症、血管通透性增加和肺泡上皮损伤,导致蛋白质富集的液体渗漏到肺泡间隙[2]。在本研究中,我们成功通过腹腔注射LPS构建了ALI的小鼠模型,导致了HE染色中观察到的炎症细胞浸润和肺水肿增加。随后,西维来司他钠的预处理有效减轻了肺损伤的组织病理学严重程度。为了阐明西维来司他钠的作用机制,我们采用了网络药理学方法,并进行了实验验证。生物信息学分析揭示了118个西维来司他钠对ALI/ARDS的共同靶点,其中包括六个枢纽基因。此外,我们还确定了sivelestat和GSE5883中4、8和24小时的DEGs之间的共同基因。基于对西维来司他钠、ALI/ARDS、中性粒细胞弹性蛋白酶和确定的靶点之间关系的文献综述,我们最终选择了包括VCAM1在内的八个靶点进行了随后的动物实验证明。实验证实表明,西维来司他钠能够抑制LPS诱导的ALI小鼠中ICAM-1、VCAM-1和PTGS2的过表达,并增加PTK2的磷酸化。

ICAM-1和VCAM-1是细胞粘附分子;前者在肺泡上皮细胞和血管内皮细胞上表达,而后者在内皮细胞和白细胞上表达[56,57]。它们受炎症介质的调节,导致白细胞在组织中滚动、附着和迁移增加[58]。实验动物和临床研究表明,在ALI的环境中,ICAM-1和VCAM-1的表达增加[[59], [60], [61]]。此外,这两种整合素在COVID-19患者的血清中升高,并与疾病的严重程度相关[62]。COX-2由Ptgs2基因编码,是将花生四烯酸转化为前列腺素的关键酶,在急性炎症状态下增加。COX-2的表达解释了在炎症和免疫反应期间前列腺素的增加[63]。COX-2的表达在ALI/ARDS的发展过程中显著增加[64],并且COX-2的药理学抑制可以提供对ALI的保护[65]。在本研究中,与仅输入LPS相比,西维来司他钠治疗显着减轻了这些促炎分子的表达和中性粒细胞浸润。已经证明,导致ICAM-1、VCAM-1和COX-2上调的炎症反应主要通过NF-κB相关的信号通路介导,导致ALI [61,66]。我们的KEGG富集结果还确定了TNF信号通路,这是NF-κB通路的上游调节因子之一。因此,与先前的研究类似[67,68],我们推测西维来司他钠的抗炎作用可能是通过抑制NF-κB激活来介导的。

PTK2是我们研究中验证的另一个重要靶点。蛋白印迹和免疫组织化学分析结果显示,在LPS组的肺组织中,PTK2的磷酸化减少,而西维来司他钠治疗逆转了这一过程。首先,PTK2,又称FAK,是一种酪氨酸激酶,通过在焦点粘附复合物和黏附带复合物上发挥作用,调节内皮屏障功能[69]。Schmidt等人表明,在小鼠内皮细胞中敲除FAK促使肺水肿和中性粒细胞浸润,通过损害黏附带而实现[70]。其他研究已经证明,FAK的激酶活性在维持内皮屏障功能方面起着至关重要的作用[71]。其次,FAK还与细胞凋亡有关。先前的研究已经证明,FAK的磷酸化在阻断博莱霉素诱导的肺上皮细胞凋亡和LPS诱导的心肌细胞凋亡中具有保护作用[23,72]。此外,一些研究表明,白细胞弹性蛋白酶可以通过改变线粒体通透性诱导肺上皮细胞凋亡[73,74]。有人提出,西维来司他钠可能通过某种机制抑制白细胞弹性蛋白酶,从而影响FAK的磷酸化,从而改善内皮细胞的细胞间通透性,抑制肺泡上皮细胞的凋亡。然而,西维来司他钠通过直接或间接靶向FAK的药理机制值得进一步探讨。

我们的GO注释揭示了西维来司他钠对ALI/ARDS的潜在效应可能与结合相关的CC和蛋白磷酸化相关的BP的调节有关。这些结果与我们实验研究中验证的靶点的功能相一致。进一步的KEGG富集分析确定了多个关键的信号通路,包括PI3K–Akt信号通路[77]、Jak–STAT信号通路[78]、MAPK信号通路[79,80]和VEGF信号通路[81]。这些信号通路已被验证与ALI/ARDS中的炎症、内皮损伤和凋亡有关。然而,最近的研究仅发现西维来司他钠可以在ALI中抑制NF-κB信号通路[67,68]。因此,通过随后的体外和体内实验证明,有必要进一步探讨西维来司他钠的信号通路。

尽管西维来司他钠对ALI/ARDS的治疗效果在几项临床试验中得到了检验,但目前尚未达成一致意见。一项日本的III期研究表明,使用西维来司他钠与ALI患者的增加的无创通气天数和改善肺功能相关[82]。相反,对于机械通气的ALI患者进行的跨国STRIVE研究表明,西维来司他钠在无创通气天数和28天全因死亡率方面没有治疗效益[83]。有人推测,LPS诱导的肺损伤发生后较晚给予西维来司他钠可能限制了其有效性[[84], [85], [86], [87]]。然而,由于伦理考虑,在临床实践中似乎不可行进行预处理。在仔细的文献回顾后,我们的体内实验设计采用了西维来司他钠的预处理,发现了积极的治疗效果[16,18,88]。未来的临床研究中值得考虑西维来司他钠的给药时间。

我们的研究具有显著的优势,包括整合来自多个来源的数据以探讨西维来司他钠治疗ALI的作用,以及使用建立的ALI模型在体内验证西维来司他钠对ALI的重要靶点。然而,我们的研究也存在一些局限性。首先,在 vitro 分子实验中,我们无法轻松确定西维来司他钠对肺组织中每种类型细胞的具体影响。未来,可以使用单细胞技术进行进一步研究。其次,由于验证的靶点涉及西维来司他钠治疗ALI的多个机制,且KEGG分析表明综合治疗效果涉及多个信号通路,因此在ALI小鼠中未验证西维来司他钠治疗LPS诱导的ALI的潜在信号通路。未来的研究应在研究验证的靶点与西维来司他钠之间的关联时评估特定的信号通路

本研究采用生物信息学方法鉴定了西维来司他钠抗ALI/ARDS效应中的有效靶点、生物过程和细胞信号通路。我们多维度地确定了西维来司他钠抗ALI的药理机制,并在LPS诱导的ALI小鼠中验证了网络药理学的结果,其中一组小鼠接受了西维来司他钠处理,另一组未接受处理。根据我们的发现,西维来司他钠可以通过在体内抑制炎症反应、血管内皮通透性和细胞凋亡相关分子来有效缓解LPS诱导的ALI。需要进一步的研究以确定验证的靶点的详细机制。

参考文献:

Ren J, Deng G, Li R, Jin X, Liu J, Li J, Gao Y, Zhang J, Wang X, Wang G. Possible pharmacological targets and mechanisms of sivelestat in protecting acute lung injury. Comput Biol Med. 2024 Mar;170:108080. doi: 10.1016/j.compbiomed.2024.108080. Epub 2024 Jan 29. PMID: 38306776.

声明

本文章由平台编辑独立翻译整理,旨在实时提供各种专业学术资料,并用推进医学专业人士间的学术交流,并不涉及任何产品的推广和销售。本平台对外发布的内容,并不代表同意其描述和观点。 文中相关学术内容不能以任何方式取代专业的医疗指导,也不能应用于临床参考。 如该等信息被用于了解医学信息以外的目的,本平台不承担相关责任。 若涉及版权问题,烦请权利人与我们联系,我们将尽快处理。



最后编辑:
作者:萌小白
一个热爱网络的青年!

发布评论

表情